建築パース制作で必須!3ds Maxの便利モディファイヤ

こんにちは 稲田です。
最近まで昼間は太陽が出ていると暖かかったのに、急に寒くなってきましたね。
皆さまも体調に気をつけながら、年末まで元気に過ごしていきましょう!
さて今回は建築パースを作るうえで必須な3dsmaxのモディファイヤを3つご紹介しようと思います。
1. スイープ
巾木や廻り縁、窓枠、手すりなどの「断面形状が一定の長い部材」を作成するのに最強のツールです。パスとなる線(スプライン)を作成し、このモディファイヤを適用して断面形状を選ぶだけで、複雑なモールディングも一瞬で完成します。あらかじめ用意されたL字やT字、円形などの形状だけでなく、自分で描いた断面図を使用することも可能です。


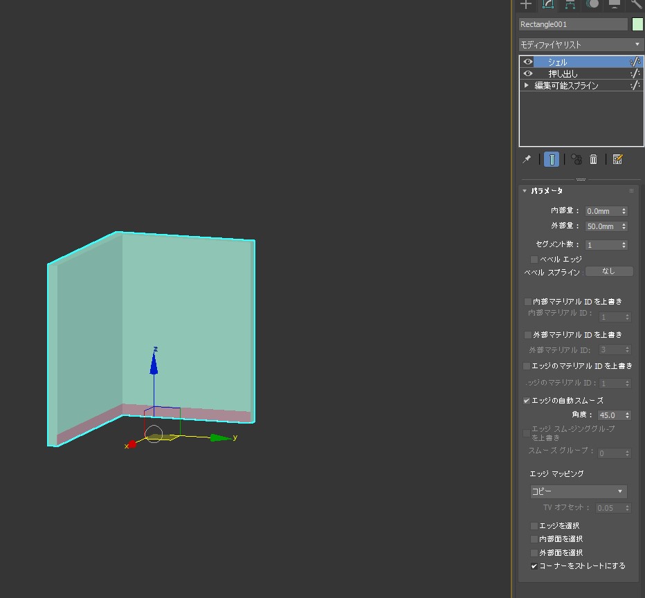
2. シェル
平面(ペラペラの板)に厚みをつけるモディファイヤです。例えば、CAD図面から壁のラインをトレースして立ち上げた段階では、まだ厚みのない面だけの状態であることが多いです。そこにシェルを適用することで、内側や外側に指定した数値分の厚みを持たせ、壁や床として成立させることができます。


この時一番下にあるコーナーをストレートにするを付けていないと線が斜めになったりするので気を付けて下さい。

6. シンメトリ
対称形状を作成するためのモディファイヤです。建物の外観や、左右対称の家具を作る際、片側半分だけをモデリングしてシンメトリを適用すれば、自動的に反対側も生成されます。さらに、中心軸で頂点を結合してくれる機能もあるため、継ぎ目のないきれいなモデルを作成できます。作業量が実質半分になるため、効率化には欠かせません。


今回は、モデリングの効率を劇的に向上させる「モディファイヤ」について解説しました。
未あんさんが制作する時もぜひ使用してみて下さい
現在シェルパグループでは、一緒に働く仲間を募集中!
建築パース、3DCG、UnrealEngine、Unity、プログラミングに興味のある方は
是非リクルートサイトをご覧ください!
■リアルな3DCG制作の仕事をしたい方必見!
https://sherpa-recruit.jp/









