【VRay】マテリアルでガラスブロックを作る方法【3dsMax】

どうも近藤です。
今回はガラスブロックをモデリングではなくテクスチャとマテリアルで
作成する方法について書いていこと思います。
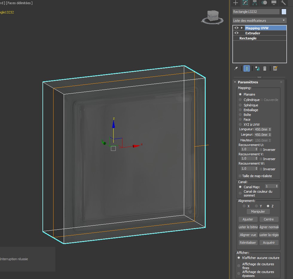
オブジェクトがないと表現できないので
ガラスブロックの箱の形状だけは作っておきます。
UVも貼っておきます。
次にベースとなるテクスチャをDiffuseに入れます。
今回はこの画像を使います。
ただRefractで透かしただけだとアクリルボックスにしか見えないため
ここからガラスブロックに見えるように
bumpにノイズを入れます。
ノイズは3dsMaxにある標準のものを使います。
Tailleはガラスブロックのみためによって調整します。
反映するとこんな感じ
縁の部分はノイズを反映させないよう白黒のマスクも入れておくと
より見た目が近づきます。
こんなの↓
使うのはDiffuse・Refract・Bumpになります。
Refractにも白黒の画像を入れます。(縁の透過は抑えたいため)

先程作ったマテリアルのBumpやGlossinessの値を調整すれば
色んな見た目を簡単に再現できます。
ガラスブロックを作る際は是非お試しください。
それではまた次回
様々な機能を活用して効率よくモデリング・マテリアルを進めていきましょう!
また、弊社ではモデリング未経験から経験者まで幅広く採用を行っております。
建築パース、3DCG、UnrealEngine、Unity、プログラミングに興味のある方
細かいこだわりや質感の表現に試行錯誤したい方!
是非リクルートサイトをご覧ください!ご応募お待ちしております!
■リアルな3DCG制作の仕事をしたい方必見!
https://sherpa-recruit.jp/








