Maxクリエーショングラフに挑戦!

こんにちは!
甲斐です。
今回はMaxクリエーショングラフを使って、ツールづくりに挑戦してみました。
コチラ、特にプログラムの知識などは必要なく、ノードを繋げていって作ってける機能です。
一番近いイメージとしては、Unrealengineのブループリントでしょうか。
一先ず「画面をクリックすると四角いボックスが生成される」という簡単な物から作成してみました。
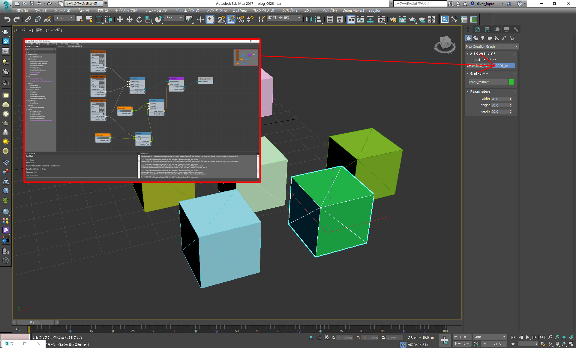
↓こちらが、作成画面
中央赤枠の「CreateBox」が四角いボリュームを作成するノードですね。
こちらにデータを入力できるようにしたり出来るように様々なノードを繋げていきます。
一通り作成し、上部メニューのビルドから「評価」をクリック。
するとジオメトリタブのプルダウン内一番下の「MaxCreationGraph」に先ほど作成したツールが追加されました。
試しに選んで画面上をクリックすると・・・
出来ました!
クリックしただけで、ボックスが作成されていきます。
しかもこのボックス、オブジェクトの基点が底面に来るようなっています。
(通常はオブジェクトの中心に設定されています。)
ノードの組み合わせ次第で、無限に便利ツールが作れそうですね!
今回は非常に簡単な物を作っただけですので、時間を見つけてツールづくりにも挑戦してみます!
現在シェルパグループでは、一緒に働く仲間を募集中!
建築パース、3DCG、UnrealEngine、Unity、プログラミングに興味のある方は
是非リクルートサイトをご覧ください!
■シェルパグループ リクルートサイト
https://sherpa-recruit.jp/








